《前程似锦》尤克里里谱弹唱版 C调高清版_番茄尤克里里编配_李现
收藏文档
2021-12-11 19:15:50
阅读()
来源 : 番茄尤克里里
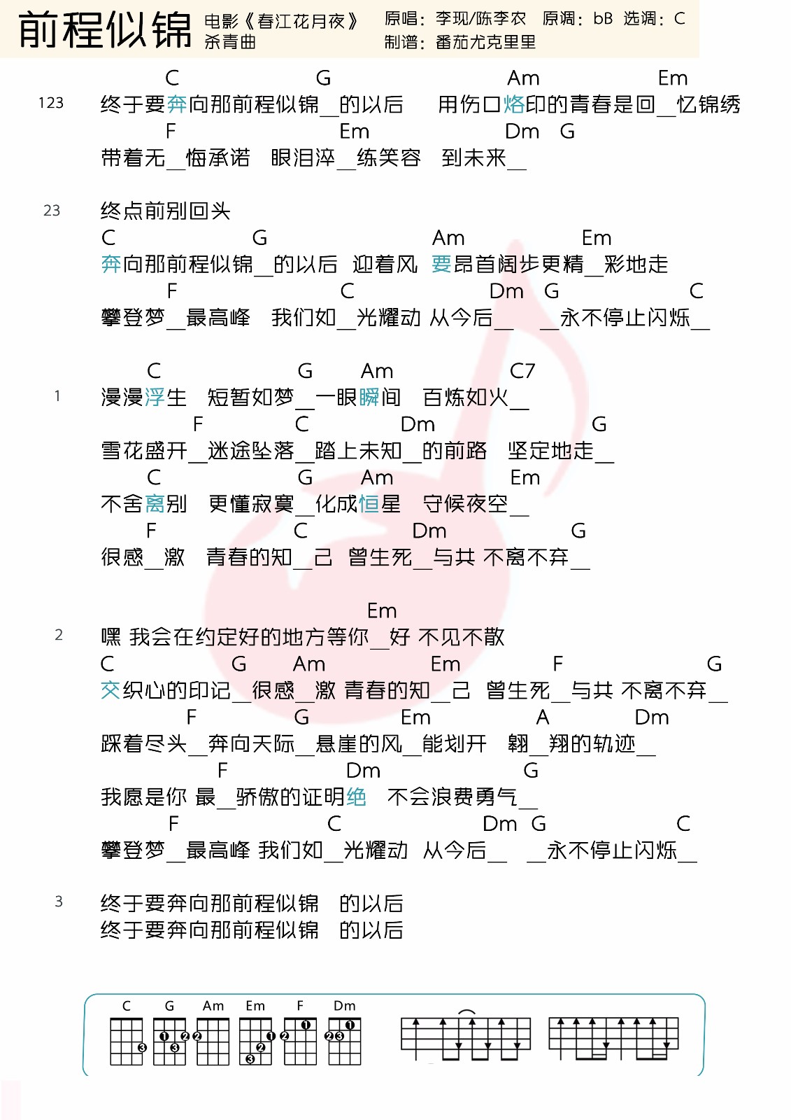
前程似锦 尤克里里谱采用了C调指法,由番茄尤克里里做谱。这首《前程似锦》充满了的青春的气息,也是电影《春江花月夜》的杀青主题曲。李现与陈立农带来的《前程似锦》,能给你充满阳光的正能量。就如同歌曲中的对白:我会在约定好的地方等你,好,不见不散。终于要奔向那前程似锦的以后,用伤口烙印的青春是回忆锦绣。干净治愈温暖的歌声,给人满满的欢乐和幸福感。






